Publicado el 28/06/2022 - Actualizado el 25/07/2022
Índice de Contenidos
1. ¿Qué es un diagrama de flujo?
Para poder analizar un proceso correctamente es necesario conocerlo con todo detalle y una técnica muy útil para representar un proceso es plasmarlo en un diagrama de flujo.
Un diagrama de flujo es una representación gráfica de un proceso que sirve para describir con todo detalle una actividad y puede utilizarse para determinar posibilidades de error, describir pautas de actuación, identificar puntos de retraso, etc. Forma parte del grupo de herramienta de Ishikawa y tiene por objetivo aumentar la productividad y reforzar la calidad.
Estas son las herramientas de Ishikawa que he mencionado:
1º Diagrama de flujo
2º Diagrama de causa-efecto, diagrama de pez o diagrama de Ishikawa
3º Check list o lista de verificación
4º Histogramas
5º Diagrama de Pareto
6º Diagrama de Dispersión
7º Gráficos de control
Podemos decir que un diagrama de flujo permite entender de una forma visualmente sencilla cómo se desarrolla un proceso y de esta manera, es posible mejorar cada una de las fases ya que, el flujograma recoge todos y cada uno de los pasos de un proceso, desde su inicio hasta su fin.
El diagrama de flujo puede complementarse con identificación de entradas (recursos, materiales, etc…), salidas (residuos, vertidos, productos/ servicios, etc..)
Esta herramienta para la gestión de la calidad ayuda a representar las fases que tiene un proceso utilizando, para ello, elementos gráficos, como un rectángulo, un óvalo, un rombo, un círculo, un cilindro, una flecha, etc.
Los procesos pueden ser de todo tipo, por ejemplo, procesos comerciales, procesos de producción del producto, de servicios de entrega, procesos administrativos, etc
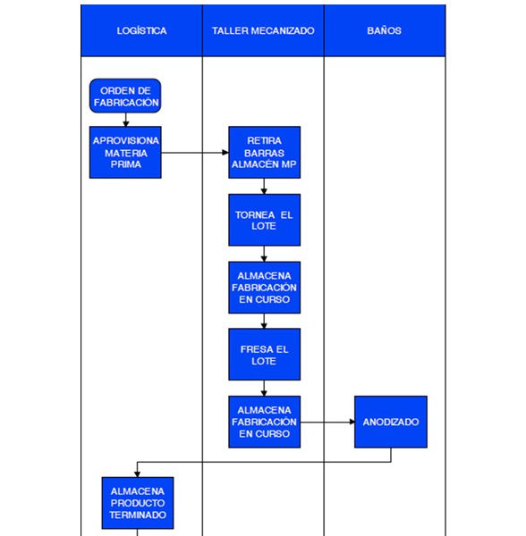
2. Estos ejemplos te ayudarán a entender mejor
Si decidimos utilizar este tipo de diagrama conseguiremos muchos beneficios ya que se trata de una herramienta de apoyo que sirve para entender un proceso y su misión.
Por ejemplo nos ayudará en el estudio de cada una de las fases del proceso a estudio. Al ser un diagrama con símbolos hace que sean más entendibles todas las fases.El detalle que recoge el flujograma permite un análisis detallado y profundo que permite detectar fallos o pasos innecesarios, por ejemplo y su posible corrección a través mejoras.
Nos permite identificar los pasos, los flujos de los reprocesos, los conflictos de autoridad, las responsabilidades, los cuellos de botella, y los puntos de decisión.
Y además, nos muestran las interfaces cliente-proveedor y las transacciones que en ellas se realizan, facilitando a los empleados el análisis de problemas en las mismas.
Son una excelente herramienta para formar y capacitar a los nuevos empleados y también a los que desarrollan la tarea, cuando se realizan mejoras en el proceso.
3. ¿Cómo se crea un diagrama de flujo efectivo?
A pesar de que se recomienda utilizar diagramas de flujo lo más simples posible y con una paleta de símbolos reducida, debido a que así se facilita su interpretación por los menos iniciados, en caso de que en la empresa cuente con personal adecuadamente formado y capacitado, se puede emplear diversos tipos de diagramas de flujo, existiendo básicamente 3 tipos de diagramas de flujo empleados para la resolución de problemas:
- Diagrama de Alto Nivel. Este tipo de diagramas sirven para centrar el proceso en su contexto. Uno de los más empleados, por su uso en Seis Sigma es el diagrama SIPOC (Supplier Input Process Output Customer).

- Diagrama de Despliegue. Este tipo de diagramas permite analizar responsabilidades, definiendo las entradas y salidas de cada uno de los pasos del proceso.

- Diagramas Básicos. Sirven para describir con todo detalle una actividad. Puede utilizarse para determinar posibilidades de error, describir pautas de actuación, etc.
4. Símbolos más comunes que puedes utilizar
El Instituto Nacional Estadounidense de Estándares (ANSI) estableció en los años 1960 estándares para los diagramas de flujo y sus símbolos, los cuales fueron adoptados por la Organización Internacional de Normalización (ISO) en 1970.
El estándar actual, ISO 5807, fue aprobado en 1985, fue revisado y confirmado por última vez en 2019. Por lo tanto, esta versión de 1985 permanece actualizada.


Las principales reglas para elaborar un buen diagrama de flujo son:
- Se debe escribir de arriba hacia abajo, y de izquierda a derecha
- Los diferentes símbolos deben unirse por líneas conectoras
- Se utilizan las flechas para indicar el flujo de información y el sentido de avance
- Los círculos de decisión pueden y deben tener más de una línea de flujo
- Todos los símbolos pueden tener más de una línea de entrada
5. ¿Está valorando certificarse y necesita apoyo?
En Grupo ACMS Consultores llevamos más de 25 años ayudando a empresas a implantar sistemas de gestión ISO con éxito, acompañando a la certificación y ofreciendo apoyo técnico durante todo el proyecto.
Si está valorando certificarse y aún no ha desarrollado el sistema de gestión, o si necesita asesoramiento para prepararse antes de la auditoría, consúltenos sin compromiso rellenando el formulario de contacto.
Compromisos y garantías de nuestro servicio | ||
Aspecto | Ventaja líder | |
Experiencia | Más de 25 años de trayectoria en consultoría y formación. Fundado en 1998, con más de 1.000 proyectos implantados con éxito. | |
Certificados propios | Disponemos de los certificados ISO 9001, ISO 27001 y Marca Madrid Excelente en ACMS España. | |
Porfolio y diversificación | Amplia gama de servicios de consultoría en certificación (ISO 9001, ISO 14001, ISO 45001, etc.) y acreditación (ISO 15189, ISO 17025, ISO 17020, entre otras). Capacidad para abordar proyectos integrados y multisectoriales. | |
Precio | Presupuestos personalizados con condiciones de pago adaptadas a las necesidades de cada cliente. | |
Garantía | Compromiso de acompañamiento hasta la certificación o acreditación, asegurando resultados tangibles. | |
Desarrollo y soporte | Asesoramiento continuo durante todo el proceso de implantación, desde el diagnóstico inicial hasta la auditoría final. | |
Referencias | El GRUPO ACMS trabaja con pequeñas y grandes empresas tanto del sector público como privado. Conozca los testimonios de nuestros clientes . | |
Oficinas | Presencia nacional e internacional con sedes en Madrid, Barcelona, Burgos y México, lo que permite cercanía y atención personalizada. | |
Software propio | Plataforma ISOAPPWEB desarrollada internamente para el mantenimiento y control de la norma ISO 9001 que agiliza procesos, reduce costes y facilita el control documental. | |
Plataforma formación | Campus online con cursos especializados en el área de calidad: Curso Concienciación del personal en la norma ISO 9001, Curso Auditor interno ISO 9001, entre otros. Incluye programas actualizados y accesibles en modalidad e-learning. | |
Grupo ACMS Consultores. Consultora especializada en diseño, implantación y mantenimiento de Sistemas de gestión | ||
